說明:
一、依據臺南市政府教育局112年1月9日南市教資字第1120075623號函辦理。
二、旨揭平臺辦理活動及教師研習如下:
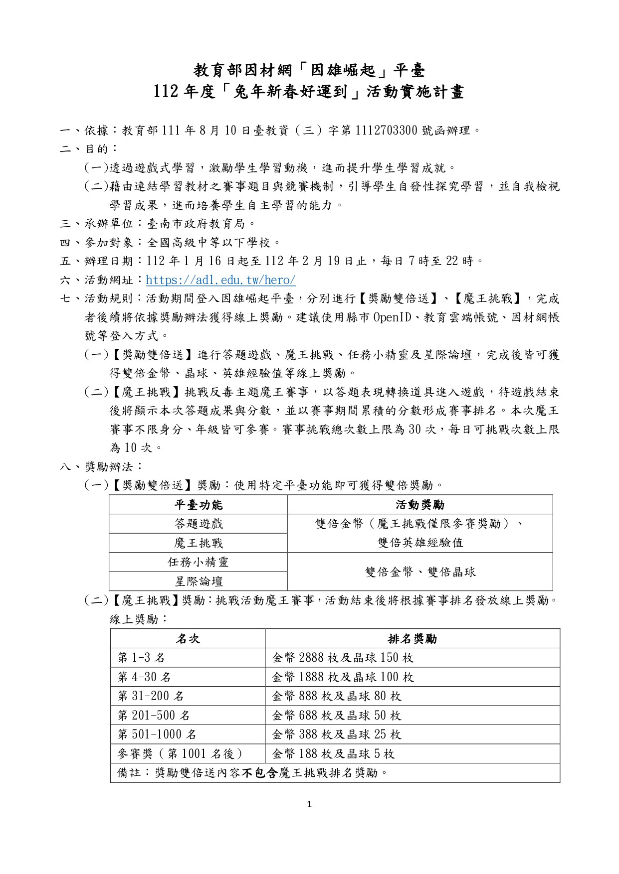
(一)「兔年新春好運到」活動:訂於112年1月16日至112年2月19日線上辦理,詳細活動內容請參閱官網(https://adl.edu.tw/hero/)及臉書粉絲專頁(https://www.facebook.com/heroj7.tn),辦法在本說明下面。
(二)教師培訓研習:訂於112年2月22日下午2時至4時開設線上課程。即日起請於全國教師在職進修資訊網報名查看(https://www2.inservice.edu.tw/NAPP/CourseView.aspx?cid=3697060)辦法在本說明下面。。


